仮説をたてます。グループ編成をくりかえし図解をつくります。考察をふかめます。
フィールドワークとKJ法(状況把握)をふまえ、〈事実→前提→仮説〉という仮説法(アブダクション)によって、ネパール西部・サリジャ村に関して以下の仮説をおもいつきました(仮説をたてました)。
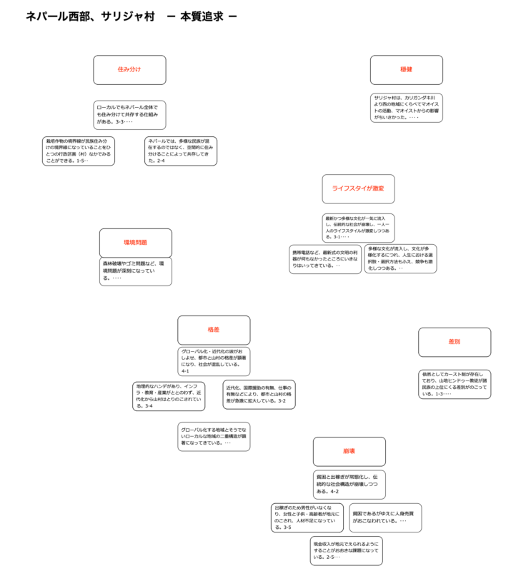
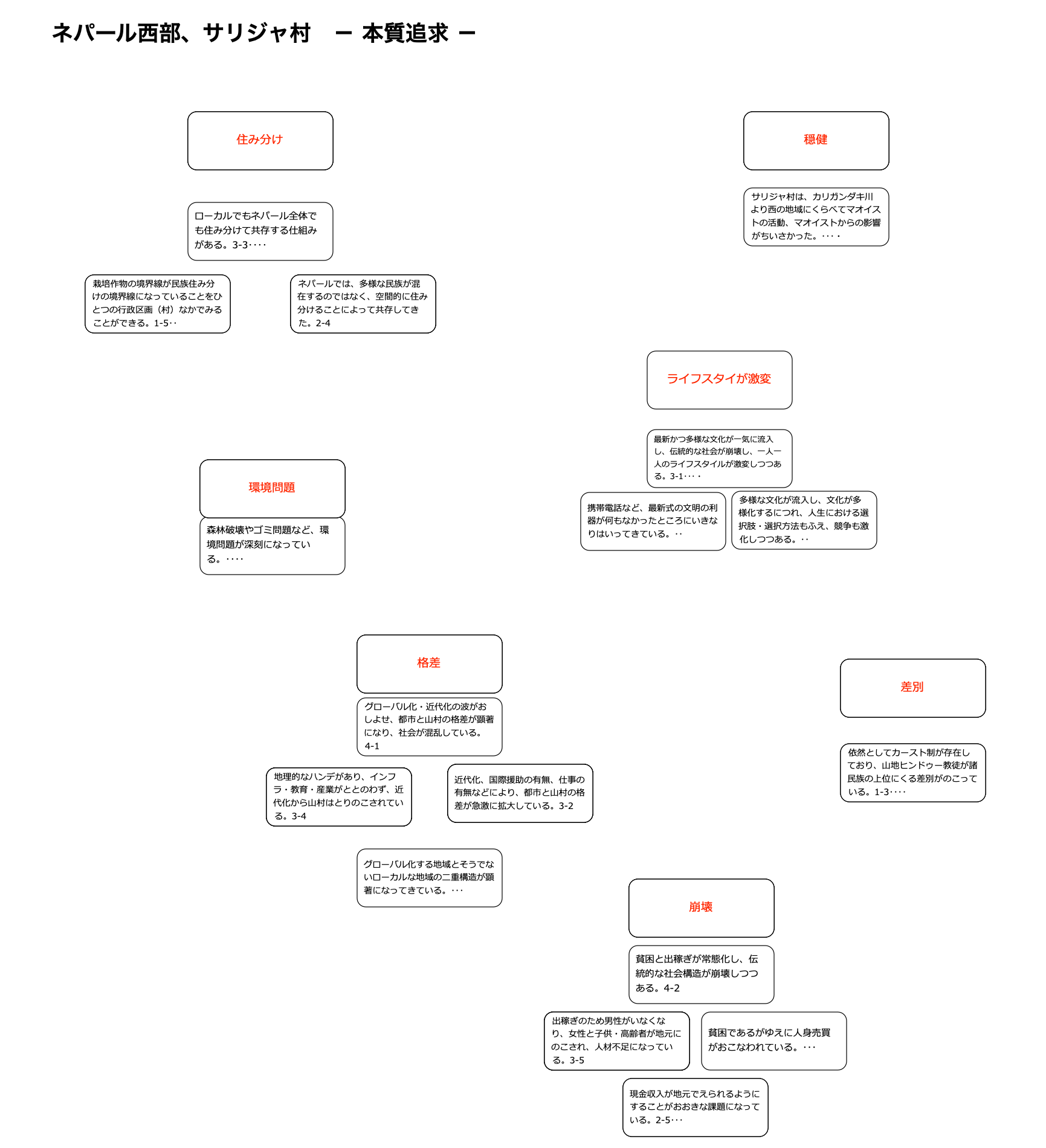
- 携帯電話など、最新式の文明の利器が何もなかったところにいきなりはいってきているのではないだろうか。
- 識字率の低さが地域の発展の障害になっているのではないだろうか。
- 都市と山村(僻地)の格差はいちじるしく拡大しつつあるのではないか。
- 山村部の人々は近代化のもとで不利な競争をしいられているのではないだろうか。
- ネパールには、カーストによる差別が依然として存在しているのではないか。
- 山地ヒンドゥー教徒が支配する社会構造がネパールには依然として存在しているのではないか。
- グローバル化する地域とそうでないローカルな地域の二重構造が顕著になってきているのではないだろうか。
- ODA・NGOなど、国際援助がはいった地域とはいらなかった地域の格差が生じているのではないか。
- ネパール人のおおくが、外国への出稼ぎによる仕送りによって生計をたてているのではないだろうか。
- サリジャ村では、政治的な活動や論争・対立がほとんどみられない。
- サリジャ村は、カリガンダキ川より西の地域にくらべてマオイストの活動、マオイストからの影響がちいさかったのではないだろうか。
- 森林破壊やゴミ問題など、環境問題が深刻になっているのではないか。
- 男性の若者はだれもが出稼ぎのために外国へいくチャンスをうかがっているのではないか(国内にとどまることはかんがえていない)。
- 非常におおくの家庭において外国からの送金が収入源になっているのではなか。
- 現金収入がえられる仕事をネパール国内でつくりだす必要があるのではないだろうか。
- 交通網など、都市部にくらべて山村地域では社会基盤(インフラ)整備が圧倒的におくれているのではないか。
- 湾岸諸国(カタール・サウジアラビア・アラブ首長国連邦・クウェート・バーレーン・オマーン)へ出稼ぎにいくネパール人が近年はとてもふえている。
- 農牧業の近代化がかなりおくれているのではないか。
- ネパールの貧困は地方の山村において顕著であるのではないか。
- ネパールの農牧業は、自給自足から商業化への変革の段階にあるが、地方の山村部ではいまだに自給自足の農牧業であるのではないか。
- ネパール独自のカースト制(ジャート)がのこっているが、それぞれの民族は住み分けることによってネパール国内でなんとか共存してきたのではないだろうか。
- 水稲栽培とトウモロコシ栽培の境界線がバフン・チェトリとマガールの住み分けの境界線になっているようだ。
- 電力が不足しているのではないか。
- 多様な文化が流入し、文化が多様化するにつれ、人生における選択肢・選択方法もふえ、競争も激化しつつあるのではないか。
- カースト制とはことなる貧富の差が拡大しつつあるのではないか。
- 山村地域では土砂災害が多発しているが、ハザードマップなどが作製されておらず、防災・減災が不十分なのではないだろうか。
- 男性は、出稼ぎ労働者として転出し、女性と子供・高齢者がのこされるというのはネパールの全国的な現象なのだろう。
- 貧困であるがゆえに人身売買がおこなわれているらしい。
- 元来は別々だった集落が行政区分上おなじ村に無理に統合されたが、いまでも両者は明瞭に住み分けて、お互いにあまりかかわりあわないようにしているのではないだろうか。
- ひとつの行政区画(村)のなかで、住み分け・共存がみられるたいへん興味ぶかい地域である。
- トレッキング・ルートからはずれているために観光業がなりたたず現金収入をえる機会がないのではないか。
- 1990年代からはじまったマオイストによる人民戦争とそれにともなう政治的混乱や閉塞感が若者の出稼ぎに拍車をかけたのではないだろうか。
- 村のリーダー(やリーダー的人物)も出稼ぎのためいなくってしまうことが村の発展をさまたげているのではないだろうか。
これらをまとめて文章化してアウトプット(公表)していくわけですが、ただ文章化するのではなく、さらに理解をふかめ考察をすすめて文章化したほうが創造的であり、そのためにふたたびKJ法がつかえます。
KJ法の手順はつぎのとおりです。

まず、上記の仮説をすべてラベル化します(ラベルづくり)。上記はどれも仮説であり、語尾は、「・・・ではないか」「・・・ではないだろうか」「・・・だろう」などとなりますが、すべてのラベルにそう書くのはわずらわしいので語尾は断定調にし簡素化し、それを共通理解としておきます。また「状況把握」(フィールドワークとKJ法)では、ラベルの枚数は100枚が目安(すくなくとも50枚)とのべましたが、今回の「本質追求」では枚数はどうでもよく、すくなくてもおおくてもかまいません。状況把握では量が重視されたのに対し、本質追求では質が重視されます。
以下に、KJ法の実際の過程をしめします。状況把握のときと同様に、「ラベルひろげ」ではひろげたラベル全体を大観します。「ラベルあつめ」ではラベルを並列処理します。「表札づくり」ではラベルを統合します。〈1.大観 → 2.並列 → 3.統合〉を意識します。
なおKJ法の過程で、あらたに仮説をおもいつくことがありますが、それらはラベルにして追加することはせず、メモをしておき、あとでおこなう文章化のときに挿入するようにします。
ラベルひろげ(1段目)
ラベルあつめ(1段目)
セットになったラベルをかさね、白紙ラベルをそのうえにのせる
表札づくり(1段目)
ラベルひろげ(2段目)
ラベルあつめ(2段目)
セットになったラベルをかさね、白紙ラベルをそのうえにのせる
表札づくり(2段目)
ラベルひろげ(3段目)
ラベルあつめ(3段目)
セットになったラベルをかさね、白紙ラベルをそのうえにのせる
表札づくり(3段目)
ラベルひろげ(4段目)
ラベルあつめ(4段目)
セットになったラベルをかさね、白紙ラベルをそのうえにのせる
表札づくり(4段目)
以上、〈ラベルひろげ→ラベルあつめ→表札づくり〉を4回くりかえしました。〈ラベルひろげ→ラベルあつめ→表札づくり〉は「グループ編成」といい、そのモデルはつぎのとおりです。

シンボルマークをつける
つぎに、ラベルの束のそれぞれに「シンボルマーク」をつけます。これにより図解化が容易にすすみます。

図解化(空間配置1:インデックス図解)
つづいて、図解化にはいります。

図解化(空間配置2)
図解化(空間配置3)
図解化(完成図)
▼ 関連記事「KJ法のコツ」
KJ法のコツ(1) − データカード −
KJ法のコツ(2) − 見出しづくり −
KJ法のコツ(3) − ラベルづくりとラベルひろげ −
KJ法のコツ(資料)「データカードの見出しと本文」
KJ法のコツ(4) − ラベルと記憶 −
KJ法のコツ(5) − ラベルあつめ −
KJ法のコツ(6) − 相対的にとらえる −
KJ法のコツ(7) − 表札づくり −
KJ法のコツ(8) − ラベルひろげとラベルあつめ(2段目)−
KJ法のコツ(9) − 表札づくり(2段目)−
KJ法のコツ(10) − ラベルひろげとラベルあつめ(3段目)−
KJ法のコツ(11) − 表札づくり(3段目)−
KJ法のコツ(12) − ラベルひろげとラベルあつめ(4段目)−
KJ法のコツ(13) − 表札づくり「核融合法」−
KJ法のコツ(14) − グループ編成(5段目)−
KJ法のコツ(15) − グループ編成(6段目)−
KJ法のコツ(16) − グループ編成と情報処理 −
KJ法のコツ(17) − シンボルマーク −
KJ法のコツ(18) − 図解化(空間配置とインデックス図解)−
KJ法のコツ(19) − 図解化(細部図解 ①〜②)−
KJ法のコツ(20) − 図解化(細部図解 ③〜⑦)−
KJ法のコツ(21) − 図解化(全体図)−
KJ法のコツ(22) − 文章化 ① −
KJ法のコツ(23) − 文章化 ② −
KJ法のコツ(24) − 文章化 ③ −
KJ法のコツ(25) − 文章化(まとめ)−
KJ法のコツ(26) − 日本語の原則とKJ法 −
KJ法のコツ(27) − フィールドワークとKJ法 −
KJ法のコツ(28) − 本質追求 ① AI をつかって前提をおさえる −
KJ法のコツ(29) − 本質追求 ② 仮説を構成する −
KJ法のコツ(30) − 本質追求 ③ 文章化 −
▼ 関連記事「日本語の作文法」
日本語の作文法 ー 原則をつかう ー
▼ 参考文献
川喜田二郎(著)『野外科学の思想と方法』(川喜田二郎著作集 第3巻)、1996年、中央公論社
川喜田二郎(著)『KJ法 渾沌をして語らしめる』(川喜田二郎著作集 第5巻)、1996年、中央公論社
田野倉達弘(著)『野外科学と実験科学 − 仮説法の展開 −』、2023年、アマゾンKindle
田野倉達弘(著)『KJ法実践記 情報処理と問題解決』、2023年、アマゾンKindle
田野倉達弘(著)『国際協力とKJ法 ネパール・ヒマラヤでの実践』、2024年、アマゾンKindle
(冒頭写真:ネパール、バクタプル、ニャタポラ寺院、1998年2月21日、筆者撮影)
























